让留学生无法回国的五个一政策即将被打破?
挚拓留学 | 留学至Top!
唯一一家由十年以上从业经验的留学导师亲自操盘,
一跟到底的留学机构
最贴心最专业的留学申请专业团队
点击题目下方蓝字关注 挚拓留学
“五个一”政策指的是民航局于3月26日下发通知中的要求,即国内每家航空公司经营至任一国家的航线只能保留1条,且每条航线每周经营班次不得超过1班;外国每家航空公司经营至我国的航线只能保留1条,且每周运营班次不得超过1班。上述政策自3月29日起正式实施。
“五个一”政策的回顾
“五个一”政策出台的初期,由于航班量不可预期的巨幅缩减,确实引起了海外国人尤其是留学生及其家长群体的强烈反响。期间,高达上十万的“天价机票”以及“航班超售冲突”事件,更是让航司管理以及机票代理行业中的乱象暴露无遗。
可喜的是,作为政策的制定方也及时关注到这些问题并在政策执行过程中,对政策进行了如下调整:
1、 针对留学聚集地的英美国家18岁以下的“小留学”群体,由使馆牵头安排特别包机航班;
2、 打击违规机票销售及炒票行为,要求国内航司国际航班销售全部改为直销模式
3、 增加每周公务机国际包机线路的批准限额。
4、 5月,针对今年即将毕业的留学生以及签证即将到期的人群,在驻外使馆的协调下,美国及加拿大都安排特别商业包机。
5、 目前,针对个别出行困难国家,经使馆协调,安排了尼泊尔、阿联酋等国的定向撤侨包机。
客观的说,虽然国内争议声音不断,国家的包机举措,确实帮助到很多在海外面临困难的特殊留学生群体。面对大家的呼声,官方的反应举措还是值得点赞。
►纽约JFK等待乘坐包机的“小留学生”
在这种前所未见的全球性疫情危机下,我们也应该给政府更多的政策制定的宽容度。但与此同时,随着时间的累积,更多的深层次问题和矛盾也正在暴露。
有愤怒的留学生对“五个一”政策做了重新解读:一个中国人一旦出国当了一个留学生就会一直买不到一张回国的机票。
留学生们面临的困境,可能国内人民难以想象。首先是阻碍成行的机票问题,在回国航班大幅缩减的情况下,留学生们还会遭遇哄抬机票价格的黄牛。双重暴击之下,留学生即使愿意咬牙负担远超正常价格数倍的高昂机票,也通常难求一票。
滞留海外的人群,欧美国家的留学生其实只是其中的一部分。根据商务部的统计,截止今年3月底,除了140万的留学生群体,至少有744,000名中国公民在海外生活工作,这些人群中有不少是以建筑工程及贸易等工作为主。对于这部分海外漂泊的人群而言,身在异国他乡,一张2-3万的机票加上回国的隔离费用,都是一笔不菲的开支。在这场全球性的危机之中,他们的声音也颇为无助。
五个一政策有望取消?
5月27日,全国政协会议正式闭幕。而留学生最关心的“五个一”问题也有终于有委员出面解答了。中国民航局副局长李健在接受中新社记者采访时表示:
“外控输入有效前提下考虑适当增加航班”。
当前由于国际疫情情况较复杂,在国际线上仍然有一段较长的不确定期。但因市场有需求,民航局将保持在中国国内对境外输入有效控制的前提下,会考虑适当增加航班。
当被问及近期关注度较高的“五个一”政策,李健表示,这一政策是基于3月12日国际疫情情况较复杂,在3月26日制定,3月29日执行的原则,即“一国一个航空公司一周一条航线一个航班”。
最大计划量是134班,扩大到6月1号准备要执行的航班量将达到407班,实际执行量受航线市场因素影响将少于407班。
海外学子和同胞的回乡之路又更近一步了。所以今天,挚拓为大家搜集并整理了详细的疫情期间归国的注意事项和流程供同学们参考,希望每一位有回国计划或者即将回国的留学生都能做好准备,平安到家!
回国前:准备阶段
购票
如今,留学生们回国路上的最大障碍或许就是机票。由于政策限制航班减少,加上特殊时期回国人数增多,无论是中美直航还是第三国转机的机票都十分难抢。就算提前购买了机票,也可能因为下个月民航局规定变化而取消。所以,对于计划回国但还未买到机票的留学生们,我们有三个建议:
1. 持续关注各航司航班及官网售票情况。
抢票的关键是及时了解信息,所以留学生们及家长可以尽量每天多刷一刷相关信息,提早抢票。另外,国航和南航现在都可以通过手机客户端/微信官方账号进行国际机票预约。大家可以在手机上下载app后根据提示操作。
图源南航官方微信
关注“中国南方航空”公众号,点击“快速预定”-“国际回程预约”即可看到该页面
2. 关注大使馆/领馆包机信息。
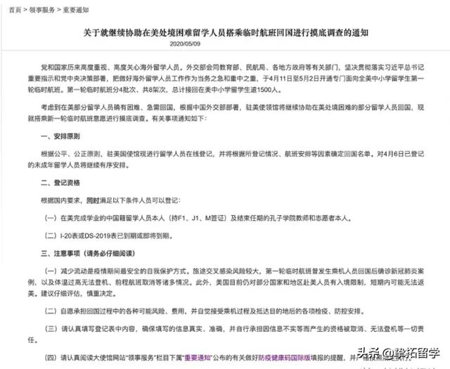
5月9号,中国驻美大使馆曾展开过一次针对中国留学生的包机信息登记,一些签证即将过期的同学在短时间内就得到了大使馆的通知。日后如果还有下一批包机,请大家务必尽早填写。
5月9日使馆的官方信息
同学们可经常去使馆官网查询重要通知,以免错过
3. 其他途径。
现在网上有许多机票代理会提供代抢、转票等服务。这些票代有办法刷到多余的票,但价格比自己购买会更贵。在此,挚拓提醒如果通过票代买票一定要注意安全。网上信息难辨真假,很容易上当受骗,造成不必要的损失。除非到了万不得已的情况,大家还是尽量通过正规渠道购买机票。
由于票代能较早得知一些航班的放票信息,大家可以将票代当作消息渠道,然后根据这些信息去航司官网查询购买。
健康码
学生一旦有回国计划,应立刻开始填报健康信息。国家规定,只有填报健康信息超过14天后才有乘机资格。健康码每天都要填报,且两次填报时间不能超过24小时。为了避免忘记,同学们可以每天上闹钟提醒自己按时填写。
手机微信搜索“健康码国际版”,点击小程序进行填报
个人信息只用填写一次,之后只用每天更新健康信息
收拾行李
如果你已经买到了机票,确定了行程,那么恭喜你,你可以进行回国前的准备工作了。这其中的第一步,就是确定并整理自己回国要带的行李。
一般国际航班会允许免费托运两件23KG内的行李,所以整理的原则是:
将所有要带走但不急用的物品放入一个大行李箱中,然后将自己会在14天隔离期内用到的日常物品放入另一个箱子里。
总之,学生回国开始隔离时只需打开一个箱子,避免将过多物品暴露在环境内;打开的箱子里面的物品在隔离期结束后尽量不要带回家,避免沾染病毒。
隔离期间打开的箱子里应该放入:准备换洗的衣物2-3套、贴身内衣裤、毛巾浴巾、够14天用的牙具及洗漱用品、消毒湿巾或棉片、免洗洗手液、一次性医用口罩和手套等。
随身携带物品
除了托运行李,同学们还需要准备随身的背包来存放随身物品。电子产品(如笔记本电脑、平板电脑、相机等需要)不能托运,建议背在背包里;如果太多太重,就再打包一个随机行李箱,但切记随机行李最好控制在5KG内。
一路上会用到的消毒用品需要放在背包最容易打开的地方。建议把消毒用品分成4-6套,放入独立的保鲜袋里密封好,减少打开背包的频率。
每一套消毒用品应包含:更换的口罩(N95等口罩如果有独立包装就连包装一起放,一次性普通医疗口罩对折好)、两副手套、消毒棉片至少4个、餐巾纸若干张。此外,包里还需单独放一包消毒湿巾和一瓶免洗洗手液,还有其他防护用品(如防护服、护目镜、面罩等)。
分好的消毒用品套装可装进一个大塑料袋里,并且在袋子里放置若干个大小塑料袋备用。除了这些,大家最好在背包里准备一些预防感冒、拉肚子的药品还有创可贴,以备不时之需。
所有的电子产品以及充电宝都要在出发前充满电,路上用不到的一定记得关机。手机、充电线及充电宝一定要用塑料袋或保鲜袋装好。关键的的证件(如I-20表格等)也最好装袋放进包里。最后,把护照、钱包等分别单独装进保鲜袋,随身带好,注意不要丢失。
路途:乘坐飞机
一切准备就绪后,大家就可以等待回国之旅的开始了。出发当天一定要补充体力,吃饱了再走。由于一些航班现在不提供餐食,大家提前买一些糖果、能量棒、牛肉干等方便且不需要用手直接接触食物的零食随身携带。
除此之外,美国机场安检需要脱鞋,所以大家可以考虑穿两层袜子或者在脚上套塑料袋再穿鞋。离开家之前,确认所有物品都已带好,行李箱、背包等已做好防护。
一旦出门,请务必戴好口罩和手套,如非必要千万不要摘下来。如果戴N95等防护能力较强的口罩,记得在车上注意通风,以防缺氧。
到达机场后,根据工作人员的引导排队办理乘机手续,排队时保持社交距离。安检时需要摘口罩,在这个过程中务必小心不要用手接触到脸部。如果感到有点饿就吃一些东西,保证在路上不会低血糖即可。整理好后,在人较少的地方等待登机,不要跑动或者紧张。
上飞机后,首先放好行李物品。入座前用消毒湿巾擦拭座椅扶手并对手套进行消毒。飞行过程中最好全程佩戴口罩,穿防护服。如果感觉闷热,可以在消毒前将头顶的空调风口调大,但也不要着凉感冒。
下飞机后,找一个没有人的地方更换口罩、手套。如果穿了防护服,下飞机之后一定要包好扔掉。之后就可以根据机场引导入境、取行李、做核酸检测等。
当下疫情仍然严峻,如果决定回国,留学生们必然要遇到更多的麻烦。能订到票的同学在回家的路上,最重要的是保护好自己,规避被病毒感染的风险。因此,同学们要加倍小心,做好每一步防护工作,不要疏忽大意。另外,暂时滞留在美的同学也不要着急,放宽心态,保持锻炼和强劲的体魄才能应对好学习工作和生活。
文|挚拓留学 排版|挚拓留学
下一篇:留学生"回国上大专"?标题党别再黑提议委员了!





