上周留学资讯汇总(7-12至7-18)
唯一一家由十年以上从业经验的留学导师亲自操盘,
一跟到底的留学机构
最贴心最专业的留学申请专业团队
1、哈佛、MIT胜诉,特朗普政论撤回遣返全网课留学生的规定!
美东时间7月14日下午,美国联邦地区法院法官埃里森·伯勒斯(Allison Dale Burroughs)在马萨诸塞州波士顿的听证会上宣布,由哈佛大学和麻省理工大学提起的诉讼在今天得到解决——美国政府将放弃国际学生线上学习将被要求强制离境的决定。
撤销提案后,外国学生可以继续遵循宽松的政府标准来使用在线课程。对于秋季学期,如果学校仍然是采取全部网课的方式 ,SEVP对于春季和夏季学期的在线课程的临时豁免的政策继续有效。留学生在美国境内和境外全部选择网课,将继续维持合法的学生身份。
2、约翰霍普金斯大学宣布增加ED2
7月14日,约翰霍普金斯大学(Johns Hopkins University)宣布,在2020年的申请季中,将新增ED2的申请。
受COVID-19的影响,美国的大学正在陆续调整招生政策。针对2021秋季入学的新生申请,目前大部分学校已明确表示将采用SAT/ACT Test-Optional政策。
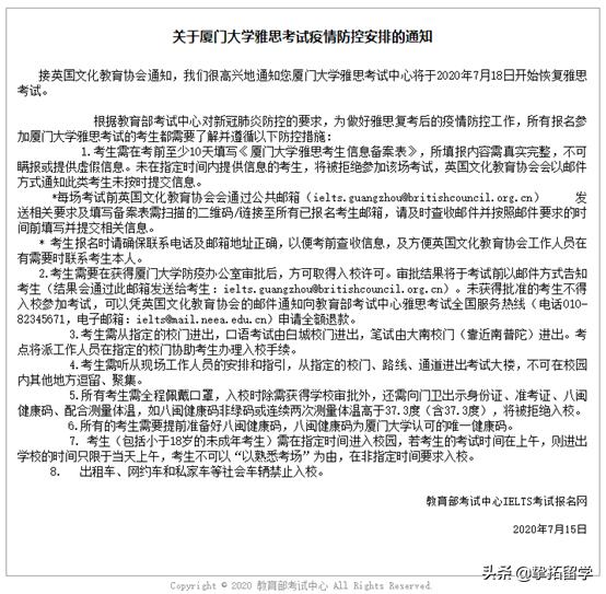
3、官方通知近期雅思考试、疫情防控安排
7月14日,官方出了近期雅思考试安排。
表格信息一目了然,大家可以根据自身需求报名考试,这是暂时的考场排期,官方后续也会根据实际情况开放更多的考点和场次。
此外,雅思官网在7月15日还更新了厦门大学雅思考试疫情防控安排的通知,具体如下图所示。
4、香港确诊急升,内地收紧过关政策
最近香港的疫情反复,7月16日一天确诊67宗,其中63宗本地(当中35宗源头不明),创1月底香港疫情以来单日新高!16日深夜,深圳突然发布了一条通告,香港过关深圳政策大调整:
自2020年7月17日上午10:00时起,由香港经深港口岸入境人员入境时必须持有香港特区政府认可的具备资质的检测机构出具的72小时内核酸检测阴性结果证明,并接受14天集中隔离医学观察。
过去这几个月,香港居民如需入境内地,无须提交核酸检测阴性结果证明,只须接受14天集中隔离(但在隔离期间可能要做核酸检测)。但从今天起,香港居民在出发去广东前,必须先在香港做核酸检测并且结果呈阴性,否则不能进入广东!如果你无视规定不做检测,不仅不能入境广东,还会在折返香港时被要求强制检疫14天!
5、加拿大推暖心政策!留学生国内上网课毕业可照领毕业工签。
7月14日,加拿大移民部长马可·门迪奇诺(Marco Mendicin)宣布了3项有关学签(study-permit)申请的临时新政,以支持秋季需要上网课的国际留学生们。
1、对已经在线提交完整学习签证申请(即已经提交所有所需材料)的学生,移民局将优先处理,并确保将尽快完成处理过程。
2、允许留学生将国外的在线学习时间,计入申请毕业后工签(PGWP)所需的时间要求。
当然,前提是该留学生须先提交工签申请,且保证至少有50%的课程时长是在加拿大境内完成。
3、实施临时的两阶段学签审批流程,确保无法完整提交所有文件的国际留学生,以及选择远程教育的国际学生可以完成各项申请。
第一阶段(Approval-in-principle):提交学签申请,表明已被加拿大认可的学习机构录取、提供资金证明以及满足学签申请要求,学生将收到一阶段批准通知。
第二阶段:在补齐所有材料后(包括指纹采集、无犯罪证明、体检报告等),学生将获得最终批准。只有获得最终批准,申请人才能前往加拿大。
需要特别注意的是,只有在学签第一阶段获批后,留学生在境外上网课的学习时间才可以纳入毕业工签有效期。也就是说,如果该学生没有持加拿大学签或第一阶段获批信息,仅凭学校offer就开始了网课学习的话,网课时间将不会计入未来毕业工签的有效期。
关注朋友圈: hiztop,获取更多专业留学资讯,
下一篇:没有了




